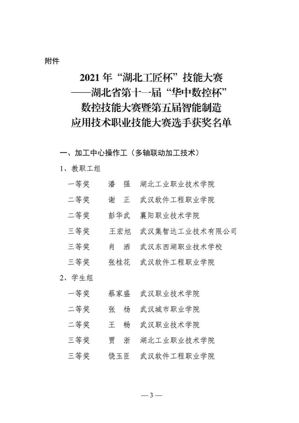
新闻网讯(通讯员薛嘉鑫)2021年“湖北工匠杯”技能大赛——湖北省第十一届“华中数控杯”数控技能大赛暨第五届智能制造应用技术职业技能大赛加工中心操作工(多轴联动加工技术)竞赛,伟德官网伟德国际1949官网副院长、副教授潘强同志荣获该赛项教职工组第一名并被授予“湖北省技术能手”称号,学生贾浙荣获学生组第四名。

本次比赛为省级一类大赛,由湖北省人力资源和社会保障厅主办,武汉华中数控股份有限公司、武汉城市职业学院、武汉软件工程职业学院、武汉市第二轻工业学校共同承办,共设置加工中心操作工(多轴联动加工技术)、模具工(精密模具智能制造单元综合应用)等8个赛项,来自全省高校、科研院所、高新技术企业等250余名选手参加了比赛。


五轴联动加工中心是一种科技含量高、精密度高,专门用于空间曲面加工、异型加工、镂空加工、打孔、斜孔、斜切等的高端数控装备。它是解决叶轮、叶片、船用螺旋桨、重型发电机转子、汽轮机转子、大型柴油机曲轴等加工的唯一手段,对一个国家的航空、航天、军事、科研、精密器械、高精医疗设备等行业有着举足轻重的影响力。
近年来,为鼓励我院青年教师学习高端数控机床编程与加工应用技术,伟德国际1949官网院长严航、副院长潘强、专业带头人赵寒等同志组建了高端数控机床应用技术团队,克服重重困难,今年3月份以来放弃了许多休息时间全程陪同学生进行技能训练与指导工作。潘强亲身参赛并取得了优异成绩,再次体现了伟德国际1949官网领导、教师时刻保持“打铁要靠自身硬”的职业教育理念和“不仅要会教,而且要会干”的专业精神,更展现了湖北工业职业技术学院湖北省示范性高职院校、国家示范(骨干)高等职业院校、教育部现代学徒制试点单位、湖北省优质专科高等职业院校的实力与担当。